源码编号:B-E65
项目类型:Java web项目/Java EE项目(非开源)
项目名称:基于JSP+Servlet的高校疫情防控系统[yqfk]
源码作者:霹雳制作
论文作者:逍遥游撰写
当前版本:V1.0版本
难度等级:??
复杂程度:????
用户类型:三角色(学生、防控人员、学校、管理员)
项目架构:B/S架构
设计思想:MVC
开发语言:Java语言
前端技术:Layui、HTML、CSS、JS、JQuery等技术
后端技术:JSP、Servlet、C3P0、JavaBean等技术
运行环境:Win10、JDK1.8
数 据 库:MySQL5.5/5.7/8.0版本都可以运行
运行服务器:Tomcat7.0及以上版本都可以运行
运行工具:Eclipse/MyEclipse/IDEA,默认Eclipse。
数据库表数量:10张表
Jsp页面数量:53张左右
是否采用框架:否
是否有代码注释:有注释
是否有课程报告:暂无
是否有讲解视频:有
是否有毕业论文:有论文、开题报告,论文字数13975字,页数45页
携带服务:远程调试服务和指导服务(向日葵远程调试、问题答疑、操作指导)
适用场景:适合做Java毕业设计和Java课程设计,对学Java的同学来说非常适合学习。
项目简介:高校疫情防控系统,目的是为了方便高校和疫情防控人员检测疫情的动态和风险,及时对学生进行体温测量、核酸检测西信息进行记录,以及感染病例管理和风险地区的检测,进行信息化管理,对于防止疫情扩散和监测有着非常重要的意义。
主要功能
学生端主要有注册、登录、查看我的核酸检测、查看我的行程、查看体温、查看疫情感染地区、查看感染病例信息、查看核酸检测、查看疫情公告。
防控人员端主要有个人信息管理、行程管理、疫情风险地区管理、感染病例管理、核酸检测管理、疫情公告管理。
学校端主要有登录、个人信息维护管理、自己学校的学生信息管理、学生体温管理、查看风险地区、查看感染病例、查看疫情公告、查看核酸检测信息等。
管理员端主要有登录、个人信息管理、学生信息管理、学校管理、疫情公告管理、防控人员管理、统计管理、疫情公告管理。
项目内容

项目骨架

编辑数据库

编辑注册界面

编辑登录界面

编辑统计

编辑学生信息列表

编辑防控人员

编辑学校列表

编辑行程管理

编辑新增行程

编辑新增体温

编辑风险地区

编辑疫情公告

编辑感染病例

编辑修改感染病例

编辑核酸检测列表

编辑个人信息修改

编辑以下是部分论文截图
论文字数:13975字,总页数45页
摘要

编辑目录

编辑
编辑绪论

编辑需求分析

编辑系统设计

编辑数据库设计

编辑系统实现

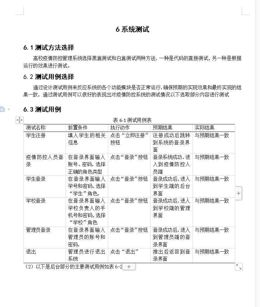
编辑测试部分












;








